城发投裕华芯42号地项目咨询电话_在售楼层/户型面积/价格详情预约看房请拨打本文置顶销售热线!售楼处位置--最新房价-户型图一站式了解!
扫描到手机,新闻随时看
扫一扫,用手机看文章
更加方便分享给朋友
城发投裕华芯42号地项目咨询电话400-159-8559接通拨4567(本电话只用做售前咨询)
☎️城发投裕华芯42号地预约热线400-159-8559转接4567
☎️温馨提醒:若您计划看房,为确保能享受到更优质、贴心的接待服务,请提前拨打此电话进行预约 。
本资料不作为要约或承诺,图片、文字、数据等仅供参考,仅用于介绍房地产项目
距离地块成交不到50天,备受关注的槐底新村地块项目规划批前公示。
该地块引人瞩目的原因,还是其优越的位置,毕竟紧邻槐安路、世纪公园以及43中本部的楼盘,屈指可数。
那么,这宗面积并不算大的地块,在“好房子”盛行的背景下,究竟能打造出怎样的产品?通过拆解规划方案图,或许可以从中略知一二。
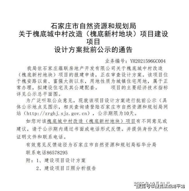
10月21日,石家庄市自然资源和规划局发布《关于槐底城中村改造(槐底新村地块)项目设计方案批前公示》(以下简称《公示》)。
《公示》显示,该项目由石家庄蕴联房地产开发有限公司报建申请,目前正在审查设计方案。项目位于槐安路以南,富强大街以东,用地性质为城镇住宅用地。
从总平面图可以看出,项目共规划10栋10-23F住宅楼,规划实用地面积30094.75平方米,总建筑面积119649.2平方米(其中住宅建筑面积70349.95平方米),容积率2.4,规划户数468户(90-140平方米132户,140-200平方米336户),规划人口1404人,绿地率35%,机动车停车位643个。
公共配建方面,包括文化活动室、其他商业设施、托老所、居委会及社区服务用房、物业管理用房、邮政服务场所、微型消防站等。
可以看到,受容积率限制,住宅楼层数并不是很低。位居C位的9#住宅楼为最低的10层,北侧的6#住宅楼为16层,1#、5#、7#、8#、10#、11#住宅楼为17层,2#最高为23层。
其中,1#、5#、10#、11#为装配式建筑。
整个社区以6#和9#为中心,两侧对称式地各规划了4栋楼。
仔细来看,该项目的人行出入口位于社区中央位置,位于2#和3#之间的4#标注为配套楼,笔者判断大概率应为社区大堂,配置一些归家功能。
4#配套楼南侧为下沉庭院,一般情况下,开发商会在这里建设园林景观,假山流水、名贵树种相互搭配,往往会有不错的视觉效果。
下沉庭院两侧配有风雨连廊,与6#住宅楼相连接。风雨连廊也是“好房子”标准之一(实际上南方高端楼盘很早就有风雨连廊),但遗憾的是,其他楼栋没有风雨连廊配置。
6#为16F,一梯两户,不仅有风雨连廊相连,首层还配有架空层,足不出户就能享受更多活动空间,无愧于楼王位置。
6#南侧为9#,只有10F,算是准洋房吧,最大的亮点,是南侧有专属庭院设计,属于稀缺产品,大概率是整个小区最贵的一栋楼。
1#和11#规划设计几乎一模一样。楼层均为17F,一梯两户两个单元,装配式建筑,首层局部为架空层。
2#为23F,是整个社区楼层最高的一栋。较为特殊的一点,首层有配套设计,且给出了层高:5.65米,2层局部还有配套设施。此外,2#与4#之间设计了廊架。
城发投裕华芯42号地项目咨询电话400-159-8559接通拨4567(本电话只用做售前咨询)
☎️城发投裕华芯42号地项目预约热线400-159-8559转接4567
☎️温馨提醒:若您计划看房,为确保能享受到更优质、贴心的接待服务,请提前拨打此电话进行预约 。
本资料不作为要约或承诺,图片、文字、数据等仅供参考,仅用于介绍房地产项目
声明:本文由入驻焦点开放平台的作者撰写,除焦点官方账号外,观点仅代表作者本人,不代表焦点立场。
