爆搜长沙好房!嘉宇璟琇大泽湖售楼处电话→售楼中心电话→2026【长沙嘉宇璟琇大泽湖】楼盘百科→楼盘网站测评→嘉宇璟琇大泽湖售楼处电话→24小时热线电话
扫描到手机,新闻随时看
扫一扫,用手机看文章
更加方便分享给朋友
嘉宇璟琇大泽湖售楼处电话:400-159-8559转接8000【官方认证】
嘉宇璟琇大泽湖开发商电话:400-159-8559转接8000【权威认证】
嘉宇璟琇大泽湖营销中心电话400-159-8559转接8000【售楼中心】
本项目暂不接受临时到访,过来参观样板房请记得提前来电预约!
免责声明:本文所用信息图片来源于网络,如侵权请联系本网站及时删!
4001598559,8000
嘉宇璟琇大泽湖 | 刚需预算,品质天花板
公众号
润和城之后,似乎又要杀出一家本土品质房企?润和城自润和滨江湾的江景豪宅之后,在品质房企的路上开始狂飙,润和大泽湖的湖景豪宅以及五一广场的润华融和府均是品质标杆项目之一。
如今,同样在大泽湖,嘉宇璟琇大泽湖实景展示区已开放,其大门、下沉庭院、地下车库、会所等实景来看,嘉宇控股自本项目开始,也成为品质房企?
嘉宇璟琇大泽湖值不值?单选
值,铁刚需预算品质天花板
24票34.78%
还能更便宜,等等党永不为奴
45票65.22%

🏠 嘉宇璟琇大泽湖总体测评:
⭕ 满分性价比+2梯2户+湿地公园500m
❌ 楼下三甲医院+三环外+生源情况一般


2024年土拍地块,毛坯销售,预计均价0.95w左右
平均得房率105%(未计算电梯厅):119户型套内约121㎡,138户型套内约143㎡,178户型套内约195㎡


距离地铁4号线北延线星月北路站约800m(到小区人行入口),步行约12分钟,该延长线预计2028年通车,交房后仍需等待1年左右
周边产业配套:海归小镇(1.2km)、滨江金融中心(9km),目前产业配套一般
位于大泽湖板块,望城区重点板块,湿地公园、三甲医院、地铁等均已落地,未来发展潜力大

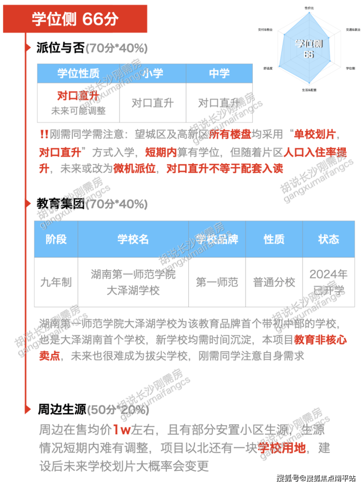
望城区目前采用“单校划片,对口直升”模式,每年会重新划片,鉴于嘉宇璟琇大泽湖北边有一块教育用地,未来调整可能性较高
目前的划分是湖南第一师范学院大泽湖学校(9年制)
周边生源情况一般,学位非本项目优点

商业:2.8km月亮岛天街
医疗:100m长沙市第四医院滨水院区(三甲)
休闲:500m大泽湖湿地公园

所有户型均为2梯2户纯板楼且每一户均是边户,除3#~7#、9#~12# 为小高层外,其余楼栋均为25~26层的高层,整体容积率2.0,舒适度非常不错,户型设计均不错,小毛病挑一下:
119户型:公卫窗户连着生活阳台,公卫通风有一定影响;客厅旁次卧通风效果一般;
138户型:公卫窗户连着生活阳台,公卫通风有一定影响;客厅旁次卧通风效果一般,有一个暗卫,无法通风和采光;
178户型:公卫窗户连着生活阳台,公卫通风有一定影响;客厅旁次卧通风效果一般,过道较长,有一定面积浪费;


项目由嘉宇拿地,丁字镇片区的同学对它非常熟悉。在当下不卷就落后的时代,嘉宇璟琇大泽湖已实景展示的大门、二进门、下沉庭院、地下车库、会所等品质不错,笔者认为在望城区仅次于润和大泽湖、运达大泽湖

嘉宇璟琇大泽湖售楼处电话:400-159-8559转接8000【官方认证】
嘉宇璟琇大泽湖开发商电话:400-159-8559转接8000【权威认证】
嘉宇璟琇大泽湖营销中心电话400-159-8559转接8000【售楼中心】
本项目暂不接受临时到访,过来参观样板房请记得提前来电预约!
免责声明:本文所用信息图片来源于网络,如侵权请联系本网站及时删!特别说明:
1.本文为要约邀请,不作为要约或承诺;相关宣传内容不排除因政府相关规划、规定及出卖人分期规划、未能控制等原因而发生变化;
2.本文部分图片来自于网络,如涉及版权使用,请联系删除;文本部分图片仅作为推广示意使用,非交付标准,最终以实际交付现状为准;
3.本宣传资料对项目周边学校等教育资源的介绍旨在提供相关信息,并不意味着本公司对就学安排作出承诺。教育资源的名称、办学性质、办学规模、学位设置、开学(班)时间、招生条件、收费标准及招生区域存在调整的可能,应以政府教育主管部门及办学方颁布的政策规定为准;
4.本资料对项目或产品的介绍,旨在提供相关信息,不意味着本公司对此作出了承诺,买卖双方的权利义务以《商品房买卖合同》及附件等协议为准;
5.宣传方保留对宣传资料修改和解释的权利;
声明:本文由入驻焦点开放平台的作者撰写,除焦点官方账号外,观点仅代表作者本人,不代表焦点立场。
