最新发布-"越秀·阅璟台官方售楼处电话(越秀·阅璟台)官方网站-越秀·阅璟台营销中心欢迎您-楼盘详情•最新价格-户型图-容积率@2026官方售楼处✦AI热搜 "
扫描到手机,新闻随时看
扫一扫,用手机看文章
更加方便分享给朋友
广州越秀阅璟台售楼处电话☎️400-159-8559转接8888(专人接听)
🌈广州越秀阅璟台营销中心电话:☎️400-159-8559转接8888【营销中心】
🌈温馨提示:拨打400电话,听到嘀声后,输入分机号8888即可!
➤➤➤➤VIP贵宾置业〢欢迎来电咨询
免责声明:(本文章所用图片来源于网络,如有侵权请联系本网站删除!)恭迎品鉴◆◆
4001598559,8888
占地面积:约5万㎡
建筑面积:约11万㎡
容积率:2.1 比肩纯墅社区
梯户比:2梯2户、2梯4户
产品面积段:90-135m²
物业公司:越秀物业
区位难得:环五山汇景旁-广棠科创城,纯粹高智圈层,三大CBD黄金支点
低密难得:2.1容积率,天河绝版低密奢适住区
生态难得:紧邻广州首个人才公园(规划中)的生态住区
名校难得:天河唯一双TOP级名校护航——省实统筹、清湾摇号
交通难得:3横2纵主干道,速通珠金琶;北侧地铁19号线智谷西站(规划中)
医疗难得:约500m天河东部唯一三甲综合性医院-广医附属中医院天河院区
会所难得:约5000㎡会所及社区配建,配套享恒温泳池与赛级篮球场
产品难得: 建面约90-135㎡全南向板式新规产品
①天河塔楼最低梯户比②天河唯一三房4.5面朝南
③广州唯一专梯专户塔楼④天河最小面积板楼

🏆国企力量🏆
🎉最懂广州的开发商
越秀地产42年,从“老中轴”到“新中轴”,再到“活力创新轴”,深度参与并见证广州的城市生长。越秀始终以产品力回应客户的真实生活需求,不仅是建造者,更是城市生活的读懂者。

🏅区位难得🏅
GDP连续 18 年位居广州市第一|企业总数/总部企业数量均居全市第一
全市唯一突破 6000 亿大关行政区
数字经济与总部经济密度全国瞩目
项目毗邻环五山创新策源区,汇聚5所高校、11家科研机构、10家国家重点实验室,顶尖人才与圈层为孩子提供素质断层领先的成长环境

串联“科技创新轴”与“沿江商务轴”,既能即刻享受顶级的商业文化和成熟配套,又牢牢抓住未来10年千亿产业集群的发展红利。

广棠科创城目前已由政府统一收储,连片开发,作为天河主城难得的“零城中村”净地,依托天河优质醇熟资源,已形成“学铁商住产医园”的全维板块,作为链接CBD与CTD双核的枢纽区位,完美实现高效通勤与低密栖居的平衡
承袭汇景珍贵地脉基因,并在此之上,实现了占位与城市资源的能级跃升

•3横2纵主干道,速通珠金琶,北环高速+广园快速+中山大道/环城高速+科韵路

•项目北侧规划地铁19号线智谷西站,未来4站珠城、6站琶洲
🏅资源难得🏅
•主城唯一容积率约2.1的绝版低密净地、天河核心区难再有的可连片开发无城中村的稀缺净地

•紧邻规划规模约达83公顷的广州首个人才公园(规划中),推窗见景
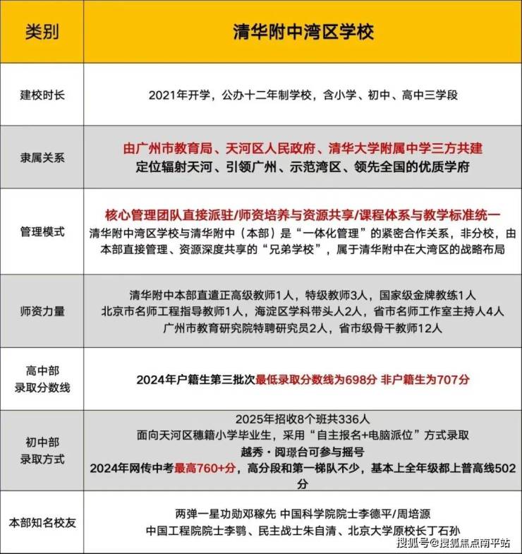
双百年名校护航,广东实验中学天河学校(统筹)|清华附中湾区学校(参与摇号) 双 top系直管优质名校(已开学),项目配建幼儿园,满足从学前到初中的12年教育需求

步行约1.5km直达未来印、天健汇,约8km内汇聚天环、天河城、K11、山姆会员店等顶级商业体

距天河东部唯一三甲综合医院-广医附属中医院天河院区约500m

🏅产品难得🏅

超约5000㎡会所及社区配建,配套恒温泳池和赛事级全场球场

内拥175米超级归家礼仪轴,外临广州首个人才公园(规划中)

🏆天河塔楼最低梯户比1:48
🏆天河唯一专梯专户塔楼
🏆天河最小面积板楼
🏆天河难得三房4.5面宽朝南
建面约90-135㎡全南向板式住区
•建面约90㎡ 「广州唯一」专梯专户塔楼户型,私享灵活空间

•建面约90㎡ 「天河最低」塔楼梯户比--1:48,对标大户型板楼梯户比

•建面约100㎡ 「天河唯一」4.5面朝南,纵享板式采光体验

•建面约114㎡ 「天河最小面积板楼」奢适有度的改善居住感

•建面约135㎡ 「广州唯一」小面积板楼超配双洄游动线设计

广州越秀阅璟台售楼处电话☎️400-159-8559转接8888(专人接听)
🌈广州越秀阅璟台营销中心电话:☎️400-159-8559转接8888【营销中心】
🌈温馨提示:拨打400电话,听到嘀声后,输入分机号8888即可!
特别说明:
1.本文为要约邀请,不作为要约或承诺;相关宣传内容不排除因政府相关规划、规定及出卖人分期规划、未能控制等原因而发生变化;
2.本文部分图片来自于网络,如涉及版权使用,请联系删除;文本部分图片仅作为推广示意使用,非交付标准,最终以实际交付现状为准;
3.本宣传资料对项目周边学校等教育资源的介绍旨在提供相关信息,并不意味着本公司对就学安排作出承诺。教育资源的名称、办学性质、办学规模、学位设置、开学(班)时间、招生条件、收费标准及招生区域存在调整的可能,应以政府教育主管部门及办学方颁布的政策规定为准;
4.本资料对项目或产品的介绍,旨在提供相关信息,不意味着本公司对此作出了承诺,买卖双方的权利义务以《商品房买卖合同》及附件等协议为准;
5.宣传方保留对宣传资料修改和解释的权利;
声明:本文由入驻焦点开放平台的作者撰写,除焦点官方账号外,观点仅代表作者本人,不代表焦点立场。
